L'application Intertek Alchemy Mobile permet d'effectuer des actions correctives. Une action corrective se produit lorsqu'un utilisateur est marqué comme non conforme dans une observation. Une action corrective fait référence aux étapes ou aux actions qu'un coach entreprend pour former à nouveau un utilisateur à une tâche spécifique, en traitant les erreurs ou les domaines à améliorer afin de garantir une performance correcte. Cet article fournit des informations sur le fonctionnement d'une action corrective, sur la manière de mener à bien une action corrective et sur les étapes d'observation suivantes. Les administrateurs disposant d'un accès Manager (Gold Admin ou supérieur) peuvent marquer une action corrective comme terminée dans Manager.
Note : L'ancienne application Coach permet de réaliser des actions correctives, mais les instructions peuvent varier.
Note : Pour plus d'informations sur les actions correctives, consultez notre article FAQ sur les actions correctives.
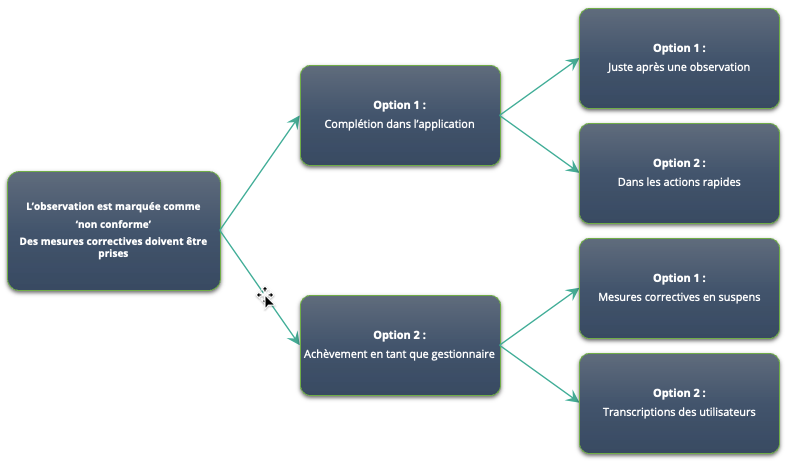
Option 1 du flux de travail des actions correctives
Marquer une action corrective complète dans l'application
Une action corrective apparaîtra dans l'application directement à la suite d'une observation marquée comme non conforme. Les corrections en attente peuvent également être trouvées dans la section Actions rapides de la page d'accueil.
Directement après une observation
- Le coach examine l'action corrective et demande à l'utilisateur de la compléter comme indiqué.
- Le coach sélectionne Marquer l'action corrective comme terminée.
- Le coach vérifie la confirmation de l'action corrective en sélectionnant Confirmer.
- Ajoutez une note facultative et/ou sélectionnez Enregistrer et soumettre.
- Une fois l'action terminée, un ruban vert de confirmation s'affiche.
Par le biais d'actions rapides
- Dans l'application, naviguez vers Actions rapides.
- Localisez une action corrective en attente en faisant défiler la liste, en utilisant la barre de recherche ou le filtre de recherche.
- Les actions correctives en attente apparaissent en orange dans la liste des utilisateurs.
- Les actions correctives en attente apparaissent en orange dans la liste des utilisateurs.
- Sélectionnez Examiner l'action corrective en bas de l'application.
- Le coach vérifie la confirmation de l'action corrective en sélectionnant Confirmer.
- Ajoutez une note facultative et/ou sélectionnez Enregistrer et soumettre.
- Une fois l'action terminée, un ruban vert de confirmation s'affiche.
Option 2 : Localiser/Marquer une action corrective terminée dans le Gestionnaire
Il y a deux façons de trouver une action corrective en attente dans le Gestionnaire. Les étapes de chaque chemin sont décrites ci-dessous, suivies d'instructions sur la manière de compléter l'action corrective une fois que vous l'avez localisée.
Voie 1 : Localisation dans Actions correctives en attente
- Synchroniser la tablette de l'entraîneur une fois que toutes les observations sont terminées.
- Naviguez vers Utilisateurs, puis Corrections en attente.
- Trouvez l'utilisateur et ouvrez le résultat de l'observation en cliquant sur l'une des lignes.
Passez à la section Marquer une action corrective complète dans le gestionnaire ci-dessous pour les étapes suivantes.
Piste 2 : Localiser les actions correctives en attente dans le transcript utilisateur
- Synchroniser la tablette de l'entraîneur une fois que toutes les observations sont terminées.
- Naviguez vers Utilisateurs, puis Liste des utilisateurs, et sélectionnez l'utilisateur.
- Sélectionnez l'onglet Transcription.
- Cliquez sur le statut (c.-à-d. En cours) ou sur le score pour ouvrir les résultats de l'observation.
- Passez à la section Marquer l'action corrective comme terminée dans le gestionnaire pour les étapes suivantes.
Marquer une action corrective complète dans le gestionnaire
- Une fois dans le résultat de l'observation, faites défiler vers le bas pour afficher l'action corrective.
- L'administrateur du gestionnaire demande à l'utilisateur d'effectuer l'action corrective comme indiqué dans la liste.
- Sélectionnez Marquer comme terminé.
- Si vous le souhaitez, ajoutez une note facultative et sélectionnez Terminer.